保育所等の入園申し込み後または入園後に家庭の状況が変わったら
更新日:2025年10月14日
保育所等入園申し込み後に家庭の状況が変わったら
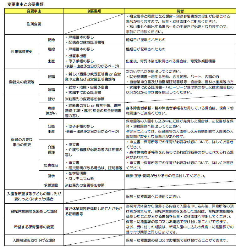
保育所等の入園申し込み後、下記の内容のようにご家庭の状況が変わった場合は、保育・幼稚園課へご連絡の上、下表に記載している必要書類を保育・幼稚園課または保育所等へ提出してください。

保育所等入園後に家庭の状況が変わったら
保育所等入園後、下記の内容のようにご家庭の状況が変わった場合は、保育・幼稚園課または各保育園等にすぐに届け出てください。
保育の必要な事由がなくなった場合には、その月の月末で退園となります。(育休中で在園している場合、退職したときは退園となります。)

(※)育児休業中の利用について
育休中、在園児の利用が可能な期間は、原則、育休対象子どもが満1歳に達する日の属する月の月末までとなります。
ただし、次の(1)・(2)に該当する場合は、最長で当年度末まで利用が可能です。
(1)在園児が翌年度に小学校へ入学する場合
(2)育休対象子どもが満1歳になる月の入園審査結果が保留となり、やむを得ず育休延長し、延長したことの分かる証明書が提出された場合
なお、育休開始月の翌月(育休開始日が月初日の場合は当月)から、復職日の前月末まで、保育必要量は短時間認定となります。
各種書類
各種書類(就労証明書等)については、
こちらに掲載しています。
保育必要量の変更について
上記の変更事由が発生した場合、保育必要量(保育短時間・保育標準時間)が変更となる場合があります。
※原則変更事由が発生した翌月から、保育必要量を変更します。
保育必要量とは
申込み事由及び就労等の状況によって「保育標準時間」か「保育短時間」のいずれかの認定を受けます。
「保育標準時間」認定・・・フルタイム勤務を想定した利用時間(最長11時間)
「保育短時間」認定・・・パートタイム勤務を想定した利用時間(最長8時間)
※事由ごとの判定基準
- 就労・・・月120時間以上の就労時間がある場合は「保育標準時間」、 月64時間以上、120時間未満の就労時間の場合は「保育短時間」 (育休中は「保育短時間」)
- 介護、看護等・・・原則「保育短時間」
- 求職活動・・・原則「保育短時間」
- 就学・・・就学時間によって判定

保育必要量区分

保育必要量のイメージ
PDF形式のファイルを開くには、Adobe Acrobat Reader DC(旧Adobe Reader)が必要です。
お持ちでない方は、Adobe社から無償でダウンロードできます。
Adobe Acrobat Reader DCのダウンロードへ
お問い合わせ
保育・幼稚園課
〒790-8571 愛媛県松山市二番町四丁目7-2 別館2階
電話:089-948-6882・6951
ファクス:089-934-1021
E-mail:hoiku@city.matsuyama.ehime.jp

